英国上市公司官网365
网站首页
英国365概况
学院简介
现任领导
机构设置
联系方式
师资队伍
教学科研人员
实验技术人员
管理人员
退休人员
人才培养
本科生培养
研究生培养
获奖成果
教学资源
科学研究
科研动态
科研机构
承担项目
获奖成果
论文专著
科研设备
学科建设
硕士学位授予点
实验中心
实验教学中心
省级实验示范中心
英国365
党的政治引领
党的建设
全面从严治党
群众工作
学习资料
二十大专题
团学工作
通知公告
学工队伍
团学动态
规章制度
光荣榜
校友风采
下载专区
研究生招生
网站首页
>>
研究生招生
>> 正文
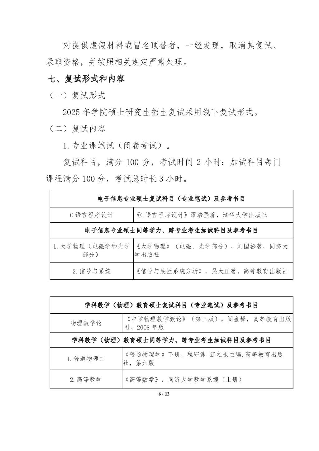
英国上市公司官网365 2025年全日制硕士研究生招生复试录取工作细则
2025年03月26日 10:46
附件【
附件1天水师范学院2025年硕士研究生复试考核登记表.doc
】已下载
次
附件【
附件3天水师范学院2025年招收攻读全日制硕士研究生定向培养协议书.docx
】已下载
次
附件【
附件4天水师范学院2025年硕士研究生复试考试费缴纳二维码.pdf
】已下载
次
附件【
附件2天水师范学院2025年硕士研究生政治审查表.doc
】已下载
次
下一条:
天水师范学院2025年全日制电子信息专业硕士学位研究生招生简章
【
关闭
】